Create Your First Project
Start adding your projects to your portfolio. Click on "Manage Projects" to get started
TOUCH WORLDWIDE | Starbuck LE25
Project type
Corporate Event, Registration & Welcome Experience, Wayfinding, OOH, Signage Production, Digital & Print Fulfillment
Date
June 2025
Credits
Agency: Touch Worldwide
VP Design: D. Lemke
Associate Creative Director: J. Schiess
Senior Art Director: B. Bergland
Event Producer: K. Ver Duin
On-Site Producer: E. Baldi
Producer: M. Wright
Creative Strategy: S. Jackson
Graphic & Motion Designers: J. Meyer, R. Yuen, A. Pearson, C. Pearson, S. Rios, K. Mayer, S. Duncan, D. Armeding, J. Oakley, C. Ontieros
Location
Mandalay Bay Convention Center, Las Vegas, NV
Role
Freelance Senior Producer, Project Management, Creative Operations, Vendor & Client Management, Print & Digital Fulfillment
Background
Touch Worldwide supported Starbucks’ Leadership Experience 2025 (LE25), a three-and-a-half-day internal event held in June 2025 that brought together more than 14,500 store leaders and partners across Las Vegas venues, including the Mandalay Bay Convention Center. The Mandalay Bay footprint served as the central registration and welcome hub, where work spanned signage, print and digital wayfinding, large-format executions and printed collateral.
Four weeks prior to installation, the signage fulfillment track faced significant production delays caused by ongoing scope changes, late creative updates and limited staffing. The engagement focused on reestablishing structure, stabilizing workflow and delivering more than 500 assets across print and digital channels within a compressed four-week window.
Key Challenges
• Two months of production delays condensed into a four-week turnaround
• Continuous creative and messaging updates disrupting routing and print schedules
• Inconsistent file naming conventions and tracking across vendors and creative teams
• Understaffed fulfillment pipeline managing 500+ assets across print, digital and large-format outputs
• High-visibility environment serving as the first brand touchpoint for 14,500+ attendees
Solution/Approach
• Conducted a full audit of all signage and digital assets to identify missing files, approvals and vendor gaps
• Implemented a centralized tracking system covering 500+ assets to increase visibility and accuracy across stakeholders
• Established standardized file naming conventions and version-control protocols to minimize duplication and confusion
• Rebuilt production timelines, routing flows and approval cadences to align internal, vendor and client teams
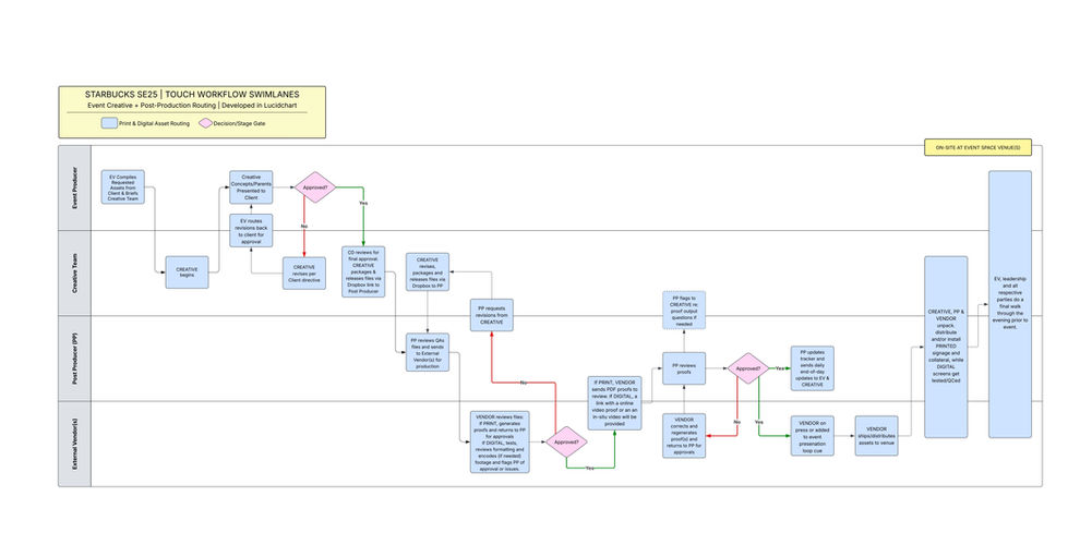
• Developed a swimlane workflow diagram (see Figure 1) to visualize cross-functional dependencies, approval gates and routing between Creative, Post-Production and Vendor teams, clarifying responsibilities and reducing delays across both print and digital asset delivery
• Coordinated print production, digital ROS programming and wayfinding deliverables to meet brand and venue requirements
• Partnered with design, fabrication and installation teams to sequence deliverables and prioritize critical-path installations
Results
• Delivered 500+ print, digital, and large-format assets on time and to Starbucks brand standards
• Recovered a two-month backlog within four weeks, stabilizing production across multiple vendors
• Established consistent tracking and file-management systems
• Improved cross-functional coordination between Touch and Starbucks teams, enhancing delivery confidence and visibility
• Event was awarded Bronze at the 2025 Event Marketer Experience Design Awards (Best Conference Environment)
Supporting visuals below highlight signage, large format, digital wayfinding and registration elements produced for the Mandalay Bay welcome convention footprint.
Eventmarketer Event Design Awards (EDA)



















